Java GC 调优, ZGC 的原理
基础知识
GC术语
为了理解ZGC如何匹配现有收集器,以及如何实现新GC,我们需要先了解一些术语。
最基本的垃圾收集涉及识别不再使用的内存并使其可重用。
现代收集器在几个阶段进行这一过程,对于这些阶段我们往往有如下描述:
- 并行
在JVM运行时,同时存在应用程序线程和垃圾收集器线程。
并行阶段是由多个gc线程执行,即gc工作在它们之间分配。 不涉及GC线程是否需要暂停应用程序线程。
- 串行
串行阶段仅在单个gc线程上执行。
与之前一样,它也没有说明GC线程是否需要暂停应用程序线程。
- STW
STW阶段,应用程序线程被暂停,以便gc执行其工作。
当应用程序因为GC暂停时,这通常是由于Stop The World阶段。
- 并发
如果一个阶段是并发的,那么GC线程可以和应用程序线程同时进行。
并发阶段很复杂,因为它们需要在阶段完成之前处理可能使工作无效(译者注:因为是并发进行的,GC线程在完成一阶段的同时,应用线程也在工作产生操作内存,所以需要额外处理)的应用程序线程。
- 增量
如果一个阶段是增量的,那么它可以运行一段时间之后由于某些条件提前终止,例如需要执行更高优先级的gc阶段,同时仍然完成生产性工作。
增量阶段与需要完全完成的阶段形成鲜明
对比。
权衡
值得指出的是,所有这些属性都需要权衡利弊。
例如,并行阶段将利用多个gc线程来执行工作,但这样做会导致线程协调的开销。
同样,并发阶段不会暂停应用程序线程,但可能涉及更多的开销和复杂性,才能同时处理使其工作无效的应用程序线程。
ZGC
现在我们了解了不同gc阶段的属性,让我们继续探讨ZGC的工作原理。
为了实现其目标,ZGC给Hotspot Garbage Collectors增加了两种新技术:着色指针和读屏障。
着色指针
着色指针是一种将信息存储在指针(或使用Java术语引用)中的技术。因为在64位平台上(ZGC仅支持64位平台),指针可以处理更多的内存,因此可以使用一些位来存储状态。
ZGC将限制最大支持4Tb堆(42-bits),那么会剩下22位可用,它目前使用了4位: finalizable, remap, mark0和mark1。
我们稍后解释它们的用途。
着色指针的一个问题是,当您需要取消着色时,它需要额外的工作(因为需要屏蔽信息位)。
像SPARC这样的平台有内置硬件支持指针屏蔽所以不是问题,而对于x86平台来说,ZGC团队使用了简洁的多重映射技巧。
多重映射
要了解多重映射的工作原理,我们需要简要解释虚拟内存和物理内存之间的区别。
物理内存是系统可用的实际内存,通常是安装的DRAM芯片的容量。
虚拟内存是抽象的,这意味着应用程序对(通常是隔离的)物理内存有自己的视图。
操作系统负责维护虚拟内存和物理内存范围之间的映射,它通过使用页表和处理器的内存管理单元(MMU)和转换查找缓冲器(TLB)来实现这一点,后者转换应用程序请求的地址。
多重映射涉及将不同范围的虚拟内存映射到同一物理内存。
由于设计中只有一个remap,mark0和mark1在任何时间点都可以为1,因此可以使用三个映射来完成此操作。
ZGC源代码中有一个很好的图表可以说明这一点。
读屏障
读屏障是每当应用程序线程从堆加载引用时运行的代码片段(即访问对象上的非原生字段non-primitive field):
void printName( Person person ) {
String name = person.name; // 这里触发读屏障
// 因为需要从heap读取引用
//
System.out.println(name); // 这里没有直接触发读屏障
}在上面的代码中,String name = person.name 访问了堆上的person引用,然后将引用加载到本地的name变量,此时触发读屏障。
Systemt.out 那行不会直接触发读屏障,因为没有来自堆的引用加载(name是局部变量,因此没有从堆加载引用)。
但是System和out,或者println内部可能会触发其他读屏障。
这与其他GC使用的写屏障形成对比,例如G1。
读屏障的工作是检查引用的状态,并在将引用(或者甚至是不同的引用)返回给应用程序之前执行一些工作。
在ZGC中,它通过测试加载的引用来执行此任务,以查看是否设置了某些位。
如果通过了测试,则不执行任何其他工作,如果失败,则在将引用返回给应用程序之前执行某些特定于阶段的任务。
标记
现在我们了解了这两种新技术是什么,让我们来看看ZG的GC循环。
GC循环的第一部分是标记。标记包括查找和标记运行中的应用程序可以访问的所有堆对象,换句话说,查找不是垃圾的对象。
ZGC的标记分为三个阶段。
第一阶段是STW,其中GC roots被标记为活对象。
GC roots类似于局部变量,通过它可以访问堆上其他对象。
如果一个对象不能通过遍历从roots开始的对象图来访问,那么应用程序也就无法访问它,则该对象被认为是垃圾。
从roots访问的对象集合称为Live集。
GC roots标记步骤非常短,因为roots的总数通常比较小。

该阶段完成后,应用程序恢复执行,ZGC开始下一阶段,该阶段同时遍历对象图并标记所有可访问的对象。
在此阶段期间,读屏障针使用掩码测试所有已加载的引用,该掩码确定它们是否已标记或尚未标记,如果尚未标记引用,则将其添加到队列以进行标记。
在遍历完成之后,有一个最终的,时间很短的的Stop The World阶段,这个阶段处理一些边缘情况(我们现在将它忽略),该阶段完成之后标记阶段就完成了。
重定位
GC循环的下一个主要部分是重定位。重定位涉及移动活动对象以释放部分堆内存。 为什么要移动对象而不是填补空隙? 有些GC实际是这样做的,但是它导致了一个不幸的后果,即分配内存变得更加昂贵,因为当需要分配内存时,内存分配器需要找到可以放置对象的空闲空间。 相比之下,如果可以释放大块内存,那么分配内存就很简单,只需要将指针递增新对象所需的内存大小即可。
ZGC将堆分成许多页面,在此阶段开始时,它同时选择一组需要重定位活动对象的页面。选择重定位集后,会出现一个Stop The World暂停,其中ZGC重定位该集合中root对象,并将他们的引用映射到新位置。与之前的Stop The World步骤一样,此处涉及的暂停时间仅取决于root的数量以及重定位集的大小与对象的总活动集的比率,这通常相当小。所以不像很多收集器那样,暂停时间随堆增加而增加。
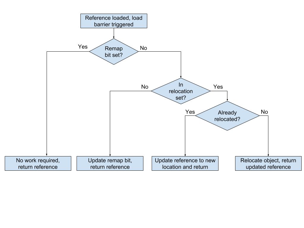
移动root后,下一阶段是并发重定位。 在此阶段,GC线程遍历重定位集并重新定位其包含的页中所有对象。 如果应用程序线程试图在GC重新定位对象之前加载它们,那么应用程序线程也可以重定位该对象,这可以通过读屏障(在从堆加载引用时触发)实现,如流程图如下所示:
这可确保应用程序看到的所有引用都已更新,并且应用程序不可能同时对重定位的对象进行操作。
GC线程最终将对重定位集中的所有对象重定位,然而可能仍有引用指向这些对象的旧位置。 GC可以遍历对象图并重新映射这些引用到新位置,但是这一步代价很高昂。 因此这一步与下一个标记阶段合并在一起。在下一个GC周期的标记阶段遍历对象对象图的时候,如果发现未重映射的引用,则将其重新映射,然后标记为活动状态。
概括
试图单独理解复杂垃圾收集器(如ZGC)的性能特征是很困难的,但从前面的部分可以清楚地看出,我们所碰到的几乎所有暂停都只依赖于GC roots集合大小,而不是实时堆大小。
标记阶段中处理标记终止的最后一次暂停是唯一的例外,但是它是增量的,如果超过gc时间预算,那么GC将恢复到并发标记,直到再次尝试。
性能
- 那ZGC到底表现如何?
Stefan Karlsson和Per Liden在今年早些时候的Jfokus演讲中给出了一些数字。
ZGC的SPECjbb 2015吞吐量与Parallel GC(优化吞吐量)大致相当,但平均暂停时间为1ms,最长为4ms。 与之相比G1和Parallel有很多次超过200ms的GC停顿。
然而,垃圾收集器是复杂的软件,从基准测试结果可能无法推测出真实世界的性能。我们期待自己测试ZGC,以了解它的性能如何因工作负载而异。
未来的可能性
着色指针和读屏障提供了一些有趣的可能。
- 多层堆和压缩
随着闪存和非易失性存储器变得越来越普遍,一种可能是JVM中允许多层堆,可以让很少使用的对象存储在较慢的存储层上。
该功能可以通过扩展指针元数据来实现,指针可以实现计数器位并使用该信息来决定是否需要移动对象到较慢的存储上。如果将来需要访问,则读屏障可以从存储中检索到对象。
或者对象可以以压缩形式保存在内存中,而不是将对象重定位到较慢的存储层。当请求时,可以通过读屏障将其解压并重新分配。
ZGC的状态
在撰写本文时,ZGC仍然是实验性的。
您可以使用Java 11 Early Access版本( http://jdk.java.net/11/ )进行测试,但值得指出的是,可能需要一段时间才能解决新版本中的所有问题。对于垃圾收集器来说,从G1发布到最终支持之间超过三年。
概要
随着拥有数百GB到数TB RAM的服务器变得越来越普及,Java有效使用该规模堆的能力变得越来越重要。
ZGC是个令人兴奋的新垃圾收集器,旨在为大堆提供非常低的暂停时间。 它通过使用着色指针和读屏障来实现这一点,这些是Hotspot新近开发的GC技术,并为未来增加了很多可能性。 ZGC在Java 11中作为实验性的功能提供,现在可以使用Early Access 版本试用。
谈谈你的 GC 调优思路?
谈到调优,这一定是针对特定场景、特定目的的事情,对于 GC 调优来说,首先就需要清楚调优的目标是什么?
从性能的角度看,通常关注三个方面,内存占用(footprint)、延时(Latency)和吞吐量(throughput),大多数情况下调优会侧重于其中一个或者两个方面的目标,很少有情况可以兼顾三个不同的角度。
当然,除了上面通常的三个方面,也可能需要考虑其他 GC 相关的场景,例如,OOM 也可能与不合理的 GC 相关参数有关;或者,应用启动速度方面的需求,GC 也会是个考虑的方面。
基本的调优思路可以总结为:
- 理解应用需求和问题,确定调优目标。
假设,我们开发了一个应用服务,但发现偶尔会出现性能抖动,出现较长的服务停顿。评估用户可接受的响应时间和业务量,将目标简化为,希望 GC 暂停尽量控制在 200ms 以内,并且保证一定标准的吞吐量。
- 掌握 JVM 和 GC 的状态,定位具体的问题,确定真的有 GC 调优的必要。
具体有很多方法,比如,通过 jstat 等工具查看 GC 等相关状态,可以开启 GC 日志,或者是利用操作系统提供的诊断工具等。例如,通过追踪 GC 日志,就可以查找是不是 GC 在特定时间发生了长时间的暂停,进而导致了应用响应不及时。
- 这里需要思考,选择的 GC 类型是否符合我们的应用特征
如果是,具体问题表现在哪里,是 Minor GC 过长,还是 Mixed GC 等出现异常停顿情况;如果不是,考虑切换到什么类型,如 CMS 和 G1 都是更侧重于低延迟的 GC 选项。
- 通过分析确定具体调整的参数或者软硬件配置。
验证是否达到调优目标,如果达到目标,即可以考虑结束调优;否则,重复完成分析、调整、验证这个过程。
G1 的原理
TODO...
